“建筑改造与加固”公众号

几万加固人的学习平台


电子邮箱

密码

注册 忘记密码?

——公司简介——

思络安科技,初创于2016年,团队核心力量来源于申都设计集团综合设计所。2022年,团队选取设计及研发骨干并吸纳社会英才,创建思络安(上海)建筑科技有限公司。

思络安科技团队核心成员不但拥有丰富的设计经验,还具备强大的软件开发能力,公司主营业务包括结构鉴定、加固设计与施工、软件开发、技术培训等。公司已在全国各省市完成各类项目百余项。

公司以项目为基础,研发为驱动,致力于以软件技术助力提高既有建筑改造项目生产力。

我们为业主、建筑师提供具有想象力的结构落地方案,充分释放建筑师的创作能力。

我们为施工企业提供技术赋能服务,协助其项目利润倍增。

我们为加固同行提供技术交流与学习平台,共同推动行业健康发展。

公司倡导合作共赢,坚持以为客户、为社会创造价值为导向,我们以最质朴的技术人员本色,希望与您取得合作。

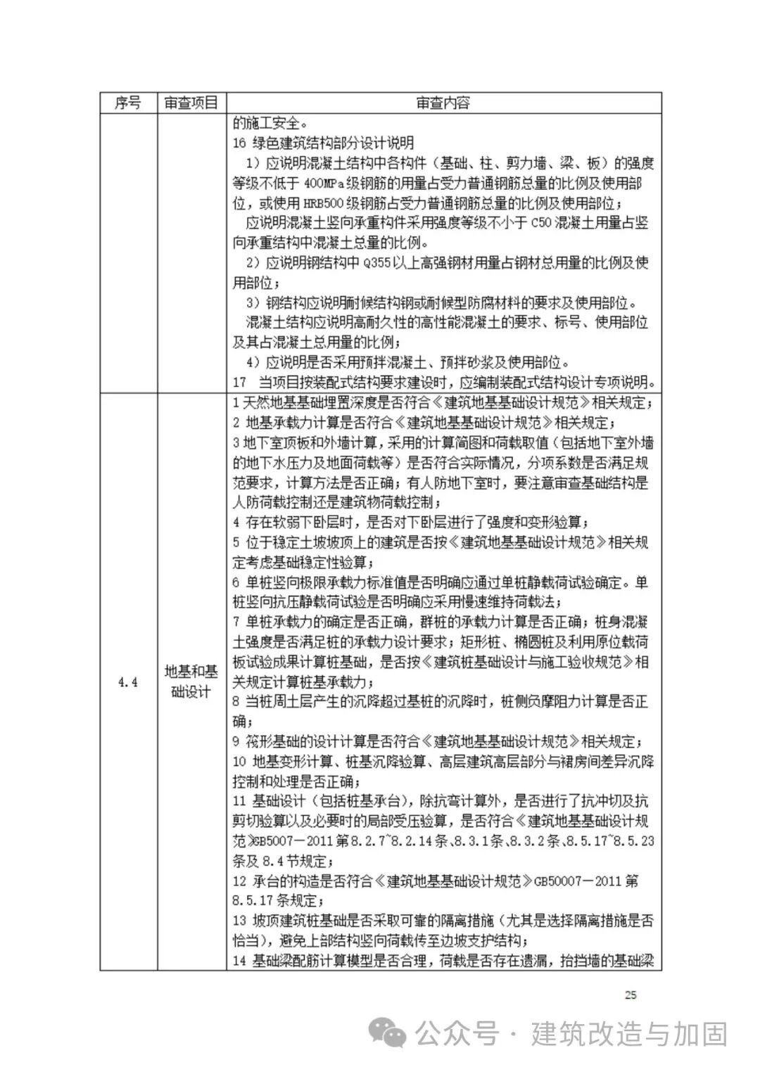
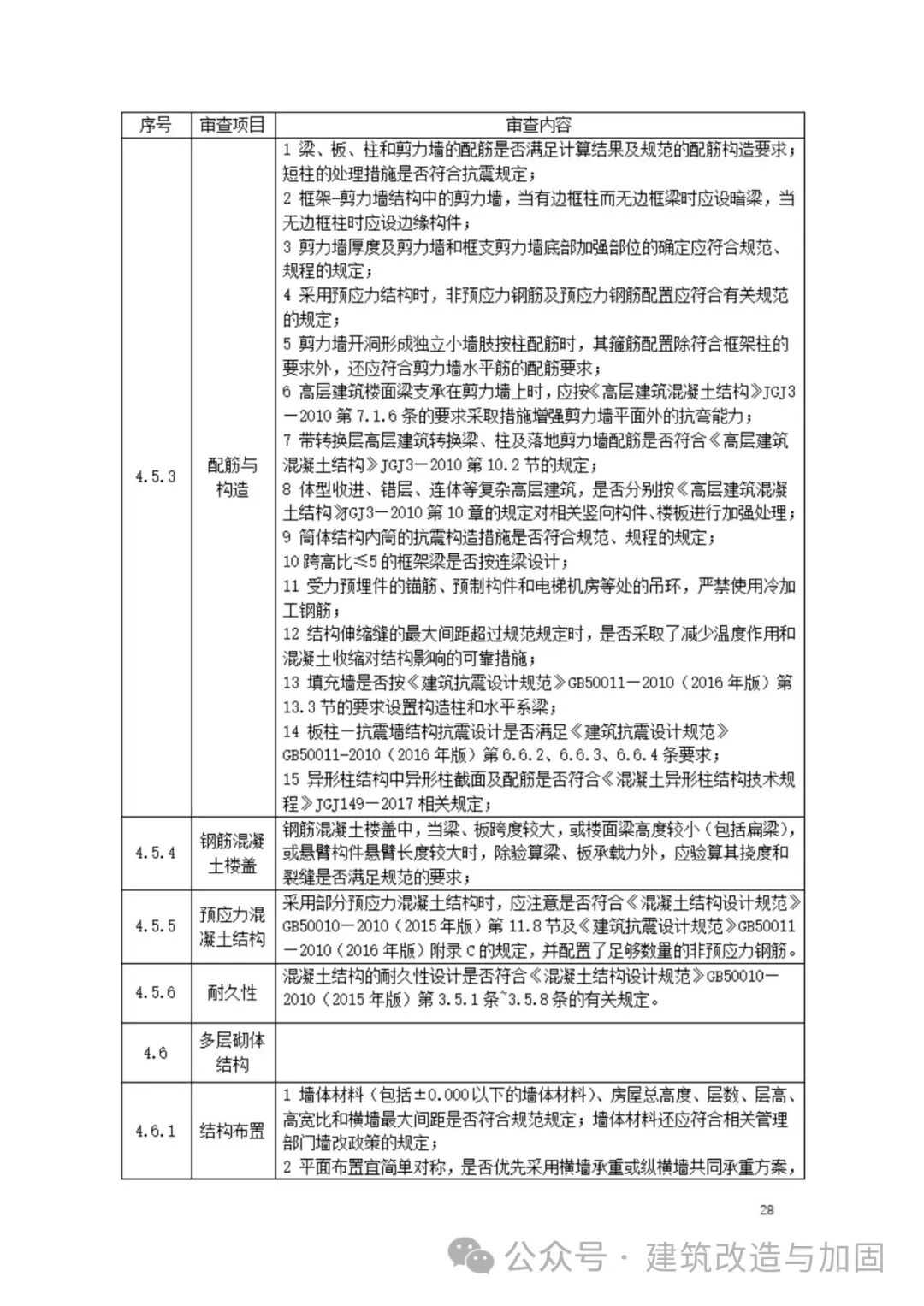
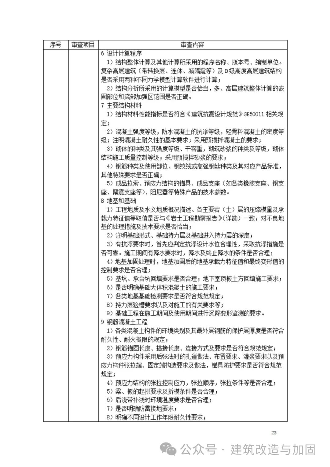
重庆市2024年施工图审查技术要点(结构篇)
来源: | 作者:重庆市建设厅 | 发布时间: 2024-02-21 | 1728 次浏览 | 分享到:

图片

图片

图片

图片

图片

图片

图片

图片

图片

图片

图片

图片

图片

图片

图片

图片

图片